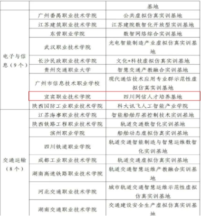
6月16日,中国职业技术教育学会公布第二批“百所数智化标杆实训基地”名单。我校电子信息与人工智能学院(以下简称电智学院)“1+N”合作企业校外实训基地“四川网信人才培养基地”凭借先进的数字化建设理念和显著的育人成效成功入选该名单,这标志着电智学院在“金基地”建设方面取得重要突破。

电智学院坚持以“五金”建设为核心抓手,着力打造数智化实训标杆,推动教育教学改革与产业需求深度对接。学院校外实训基地“四川网信人才培养基地”聚焦网络安全、大数据、人工智能等前沿领域,配备智能攻防靶场、云计算虚拟仿真实训平台等高端设备,并引入企业真实项目案例,构建了“虚实结合、岗课赛证融通”的实训体系,实现了“教学-实训-生产”全链条数智化升级,是学院“金基地”建设的典范。
学院以基地为纽带,深化产教融合,服务区域数字经济,与华为、奇安信、四川本地龙头企业共建产业学院,联合开发“网络安全运维”“大数据分析”等紧缺人才课程,年均培养网信人才超500人。基地还承担了宜宾市网评队伍培训、中小企业数字化转型咨询等社会服务项目,助力川南地区数字经济产业升级。
此次入选全国“百所数智化标杆实训基地”,是对我校“金基地”建设成果的充分肯定。学校将以此为契机,进一步完善基地建设,努力打造西部领先、全国一流的网信人才培养高地,为数字中国建设贡献更多力量。
(供稿:代钰琴 审核:彭永杰 编辑:陈林 终审:刘林林 陈子木)